共同研究プロジェクト「「国際共修型」文学模擬裁判メソッドの開発―市民性を醸成する対話教育を目指して―」2026 高校生「文学模擬裁判」交流戦 in Kyoto<3月22日(日)10:00〜>
2026.03.04
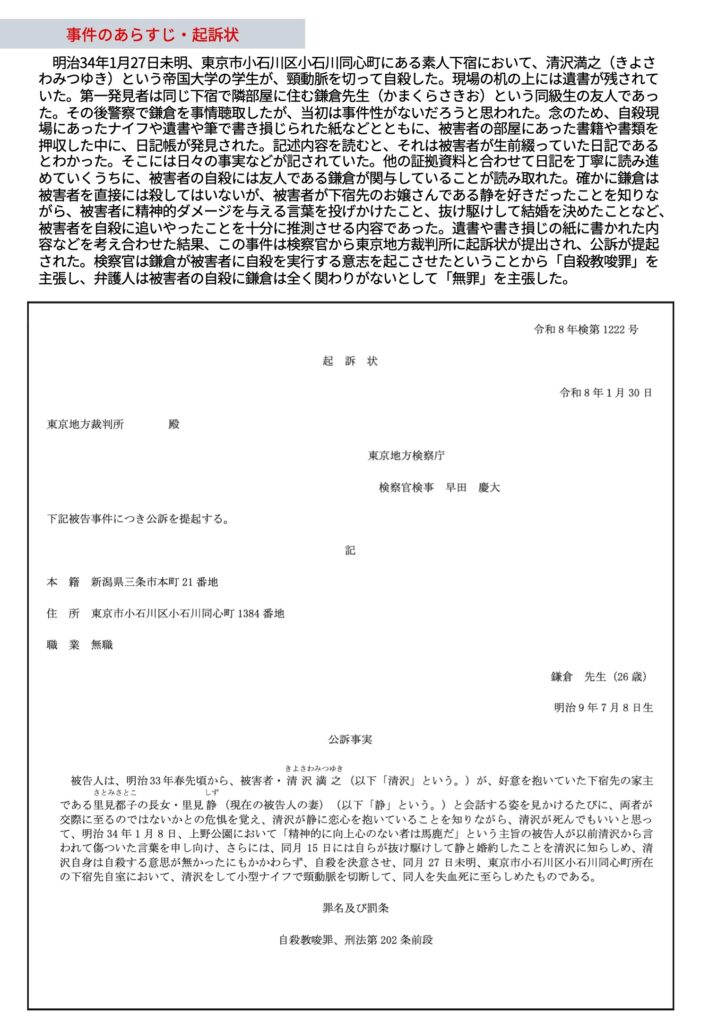
龍谷大学札埜研究室は、2026年3月22日(日)に龍谷大学深草キャンパスにおいて、文学作品をモチーフに作成された教材で模擬裁判を行う「文学模擬裁判」の第6回選手権に参加した2校による交流戦を対面で行います。今大会で取り上げた事件は、夏目漱石『こころ』をモチーフに、自殺教唆罪の成立か無罪かを争う内容です。
参加校は、第6回選手権用の文学教材や関連資料をもとに、検察側、弁護側の立場に立って立証・弁護活動を行うシナリオ創作型の模擬裁判です。被告人役、証人役は生徒が行い、選手権と違って裁判長が証人・被告人に質問する時間を設けます。
今大会の様子は、どなたでも申込制で“傍聴”することが可能です。ぜひふるってご参加ください。
実施概要(対面開催):
日時:2026年3月22日(日)10:00-16:00
会場:龍谷大学深草キャンパス 至心館 1階法廷教室
【→深草キャンパス アクセス】
費用/定員:観戦料無料。定員20名 ※事前申込制


出場校(あいうえお順):
・神戸海星女子学院高等学校【兵庫県】
・洛星高等学校【京都府】
当日の予定:
10時 第一試合開始:洛星(検察) VS 神戸海星(弁護)
12時 第一試合終了、講評
(休憩)
13時45分 第二試合開始:混合チーム同士での対戦
15時15分 第二試合終了、講評、交流
16時 終了
裁判長紹介・プロフィール:
伊東隆一 氏
1979年東京都生まれ。京都弁護士会所属弁護士。白陵高校、一橋大学法学部、立命館大学法科大学院を経て司法試験に合格し、弁護士となる。2013年から2017年にかけて京都教育大学附属高校の支援弁護士として、同校模擬裁判チームを日本弁護士連合会主催の高校生模擬裁判選手権において、3回の優勝、2回の準優勝に導く。現在京都弁護士会広報委員会委員、法律相談センター運営委員会委員、法教育委員会委員。奥村・岡田総合法律事務所所属。
主催:龍谷大学札埜研究室
後援:龍谷大学国際社会文化研究所(札埜プロジェクト)、一般社団法人 刑事司法未来、龍谷大学法情報研究会、オンライン高校生文学模擬裁判選手権実行委員会、刑事弁護オアシス、(株)TKC
問い合わせ・お申し込み:
龍谷大学文学部 札埜研究室 宛
TEL 075-343-3326(研究室直通)
E-mail fudafuda@let.ryukoku.ac.jp
◉事件のあらすじ・起訴状については、チラシ裏面をご覧ください。【→チラシPDF】


※本催しは、本学国際社会文化研究所並びにJSPS科研費JP25K06287の助成を受けています。